產品分類
山東合運電氣有限公司
手機:15588886921(同微信)
官網:www.sanwenba.cc
郵箱:2466458158@qq.com
船用逆變器
時間:2022-11-01 人氣: 來源:山東合運電氣有限公司

船舶逆變器產品簡介:
HYCN系列船用逆變器產品是我司專為游艇、游船、畫舫、觀光船等新能源船船舶研發的一款行業應用產品,該產品具有高可靠性、高安全性,保護功能全、功率大、效率高、抗震性能好、防護等級高等優點;并且針對行業用戶現場安裝空間小、安裝空間不規則等特殊要求進行非標定制,可非常方便靈活定制性能參數和安裝尺寸,滿足各種緊湊安裝空間及電氣散熱方面要求的要求。
船舶逆變器產品規格型號:
輸出單相220V逆變器:3KVA、5KVA、8KVA、10KVA、15KVA、20KVA、25KVA、30KVA、40KVA、50KVA、60KVA
輸出三相380V逆變器:5KVA、8KVA、10KVA、15KVA、20KVA、25KVA、30KVA、40KVA、50KVA、60KVA、75KVA、100KVA、150KVA、200KVA、300KVA、400KVA
以上為常規規格型號,可按照實際負載進行容量定制,滿足用戶不同需求,熱線電話:155-8888-6921
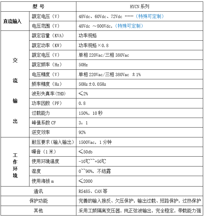
船舶逆變器產品常規技術參數:

備注:我司另有智能型鋰電、鉛酸蓄電池智能型充電機可搭配使用
咨詢電話:155-8888-6921
關于船用逆變器,小編為大家就分享這些。歡迎聯系我們合運電氣有限公司,以獲取更多船用,逆變器,船舶,逆變器,產品,簡介,HYCN,系列相關知識。



魯公網安備 37010502001687號